88858cc永利2025年人才招聘启事
一、88858cc永利简介
88858cc永利于2004年1月由原江汉石油公司、湖北农公司、荆州师范公司、湖北省卫生职工医公司的相关专业系室合并组建而成。公司现有油气田应用化学1个二级学科博士学位授权点,化学工程与技术、环境科学与工程2个一级学科硕士学位授权点,资源与环境、学科教学(化学)、材料与化工 3个专业硕士学位授权点。
公司有化学工程与工艺、化学(师范)、应用化学、环境工程和储能科学与工程 5 个本科专业。化学工程与工艺专业为国家级特色专业,湖北省一流专业建设点,湖北省品牌专业和湖北省石油化工战略性支柱产业专业;应用化学专业为国家一流专业建设点,湖北省品牌专业,并获批湖北省战略性新兴(支柱)产业人才培养计划项目及湖北省本科高校“专业综合改革”试点项目;环境工程专业通过教育部工程教育认证、化学(师范)专业通过教育部师范类专业认证。
公司现有教职工 104人,其中专任教师 76 人。专任教师中,教授(含特任)27人,副教授(含特任)31人,高级职称教师占比 76.3 %。公司现有博士生导师12人,硕士生导师 55人;拥有国家百千万人才工程1人,国家有突出贡献中青年专家1人,湖北省有突出贡献中青年专家3人,享受湖北省政府特殊津贴专家2人,湖北省新世纪高层次人才工程人选3人,楚天学子1人,湖北省优秀青年骨干人才1人,湖北省青年拔尖人才1人。在校本科生1400 余人,硕士及博士研究生 200 余人。
二、招聘岗位需求

三、人才引进岗位及待遇
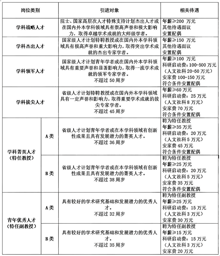
(一)“长大学者”岗位及待遇

(二)配套支持政策
1.引进人才全面享受国家、湖北省和公司相关计划(项目)配套支持优惠政策,符合条件者可依托公司申报国家、湖北省人才项目,申领楚才卡,享受政务、金融、安居、医疗、交通等方面优质服务,包括购房支持、特约医疗、绿色通道、免旅游门票等。
2.集团优先推荐引进人才申报国家、地方及行业等各类人才计划和科研项目。
3.公司大力支持各类引进人才根据实际需要组建或加入高水平教学科研团队。
4.引进人才可按公司有关规定申请聘任至正高级或副高级专业技术岗位。同时,也可按照公司有关规定和程序申请专业技术职务评审。
5.“长大学者”岗位人才可按公司有关规定和程序直接认定为研究生指导教师。
6.引进人才子女可入托88858cc永利附属幼儿园,就读88858cc永利附属小学和中学,享受荆州市义务教育阶段最优质教育资源。
7.公司为引进人才提供人才公寓周转住房,引进人才可按规定申请租住。
8.公司拥有两所三级甲等直属附属医院,引进人才可享受最优质的医疗服务。
9.其他未尽事宜,请参照2025年人才引进公告。
四、应聘方式及简历内容
可通过E-mail向公司人力资源部或者公司投递个人简历,亦可由同行专家或亲友代为推荐。
个人简历中应有以下基本内容:个人基本信息,学习经历(包括导师信息)、工作经历,科研项目及成果情况(论文仅限第一作者或通讯作者)。
五、联系方式
招聘邮箱:hgxy@yangtzeu.edu.cn(公司办公室)
邮件主题:本人姓名+学位+毕业公司+所学专业
联系电话:常老师:0716-8060650(公司办公室)
通讯地址:湖北省荆州市学苑路1号88858cc永利办公室
邮政编码:434023
2025年人才引进公告-88858cc永利人才招聘